腾讯新闻头条内容低俗现象深度探讨
随着互联网的普及,新闻资讯成为人们日常生活中不可或缺的一部分,在众多新闻应用中,腾讯新闻因其广泛的影响力而备受关注,近年来,关于腾讯新闻头条低俗化的争议不断,本文将探讨腾讯新闻头条低俗现象的表现、原因及其影响,并提出...
大庆疫区前十小区现状分析
关于大庆疫区的关注度持续走高,其中小区疫情状况更是公众关注的焦点,本文将围绕“大庆疫区排名前十名小区”这一主题展开,介绍这些小区在疫情防控方面的状况,以及所采取的措施。概述随着疫情的发展,大庆市各级政府和相关部门积极...
沭河湾游玩指南,探秘美景,尽享惬意时光!
沭河湾,一个充满自然韵味与人文底蕴的地方,以其独特的风景和丰富的旅游资源吸引着无数游客,本攻略将带你领略沭河湾的魅力,为你提供一份完整的旅游指南。目的地简介沭河湾位于美丽的沭河畔,拥有得天独厚的自然景观和丰富的文化资...
仙河锣鼓教练招聘网独家更新,最新岗位信息与招聘动态一网打尽!
随着锣鼓艺术的普及和发展,仙河地区对锣鼓教练的需求日益增长,为了满足这一需求,仙河锣鼓教练招聘网发布了最新消息,为广大锣鼓爱好者提供了更多就业机会。仙河锣鼓艺术概况仙河地区自古以来就有着丰富的民间文化艺术传统,其中锣...
同城租车公司排名大揭秘,行业领军者一览无余
随着共享经济的繁荣和城市出行的多样化需求增长,同城租车服务已成为越来越多人的首选,本文将为你揭示当前同城租车公司的排名,探讨它们在市场中的地位及竞争优势。第一名:滴滴出行作为国内最大的出行服务平台之一,滴滴出行无疑是...
最新热门褂子品牌排名榜单,时尚美观款式一网打尽!
在当今时尚潮流中,褂子以其独特的魅力和优雅的风格赢得了广大消费者的喜爱,本文将为您介绍最新一期的好看褂子牌子排名榜,带您了解哪些品牌在市场上备受瞩目。品牌概述褂子市场上有众多知名品牌,每个品牌都有其独特的设计风格和特...
林更新旗下公司排名大揭秘,探秘旗下产业,不容错过!
随着娱乐圈的蓬勃发展,越来越多的明星开始涉足商业领域,开设自己的公司,林更新作为当红小生之一,其在演艺界的表现备受瞩目,而他的商业头脑同样令人赞叹,本文将为您揭示林更新旗下公司的排名。林更新的多元发展林更新在演艺事业...
黄金密度揭秘,一探究竟,百度知识助你全面了解
在当今信息化社会,我们获取知识的途径日益丰富多样,当我们想要了解某一事物的详细信息时,搜索引擎成为了我们的首选工具,我们将以“黄金的密度”为主题,通过百度搜索,探寻黄金这一贵金属的奥秘。百度一下,黄金的密度是什么?在...
四明山仰天湖美景尽收眼底,超详细旅游攻略!
四明山仰天湖,坐落于风景秀丽的四明山脉之中,湖光山色交相辉映,如诗如画,本篇文章将为您提供详尽的四明山仰天湖旅游攻略,助您轻松畅游这片美丽的山水之间。景点概述四明山仰天湖是四明山国家级自然保护区的重要组成部分,湖面宽...
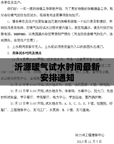
沂源暖气试水时间最新安排通知
随着天气逐渐转凉,冬季的临近让暖气成为了人们关注的焦点,沂源县作为山东省的一个重要城市,其暖气试水时间安排自然备受关注,本文将为您详细介绍沂源暖气试水时间安排的最新消息,确保居民能够及时了解并做好相关准备。沂源暖气试...













豫ICP备17041525号-2